如何用192个LED元件,DIY一款智能手表?今天云恒制造就来跟大家分享下:
手表材料包含:WIFI、BT、Mesh、一个振动马达、一个RTC、4个按钮、一个USB-C连接器,最重要的是:192个LED,可以控制它们实现复杂的灯光效果。

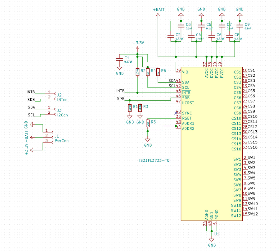
LED分为4圈,最外部的是秒针,呈现白色,两个中间的圆圈是紫色,代表的是分钟。内部的一圈是黄色的,表示小时。通过IS31FL3733-TQ来驱动LED。
手表的灵感来自于日本的TokyoFlash®品牌

1个由60个白色603 LED组成的外圈,用于秒针。
2个紫色603灯泡的中间圈,用于显示分钟。
1个黄色603灯泡的内部圆圈代表小时。

每个LED都可以用I2C库或通过Python脚本独立编程。在视觉效果的展现方面,可以让用户最大程度发挥自己的创意。
抛开视觉效果,这款手表还有很多其他功能,因为它有一个强大的Espressif® ESP32 PICO D4芯片。它能够通过蓝牙与手机互动。通过手机,可以使用手表进入一个私人的MESH无线数字网络进行通信。可以让手表在手机离开(用蓝牙)或很远的地方(用WIFI)时振动。
通过4个按钮,可以设计你的手表来触发一些事情,比如发送紧急电子邮件,向另一个手表发送振动信息等……

通过MESH ESPNow协议,每只手表都可以与另一只手表通话,有时通话距离可以超过数百米;你可以在蜂窝网络之外建立你的私人远距离通讯系统。
你还可以把你的手表切换成一个接入点,一个网络服务器,这样任何人都可以连接起来获取信息(一个手表名片的概念......)
当然,它还有一个最重要的功能,可以告诉你时间。
【相关文件】
因为这款手表是开源的,大家可以获得所有的相关文件。
项目地址:https://github.com/ccadic/The603-200

有了192个LED,并且由经典的IS31FL3733-TQ芯片驱动,我们可以有一系列非常酷的视觉效果,因为每个单一的LED都可以通过I2C独立控制,所以,基本上我们可以随意发挥创意设计想要呈现的效果。

ESP32 PICO 4D将手表与WIFI/BT以及最重要的ESPNOW连接起来,使我们能够创建一个社区MESH网络。
如果有足够多的手表,我们甚至展望在现有的商业锁定的通信网络之外建立一个世界通信网络。
第一个概念是用solidworks创建的。这是一个很酷的软件,可以评估各种可能性并测试各种图形选项。
【手表控制板】
使用到的器件和模块有:
锂电充电器模块
ESP32 PICO D4来驱动该系统
DS3231MZ实时时钟
一个CP2104将USB转换为ESP32的可读信号
一个ME6211C33M5G-N 5v/BAT到3.3v的稳压器
一个TP4054用于充电


在这个项目中,我们要经常检查电池状态。ESP32 Pico D4将从(ADC)读取电池状况。
这第一块PCB板将电源和I2C信号发送给持有LED和LED驱动器的姐妹板。这样我们就可以很容易地设计各种不同的姐妹板了。
控制板上有插头和按钮来选择各种功能。例如使用USB type-C,用于充电以及上传代码。

WIFI/BT天线是一个PCB天线。我们计划在下一个版本中提供RFM95 _868/915MHZ的选项。这样的话,我们需要为处理两个不同的天线而努力。
【LED接口展示板】
手表的第二部分就是容纳192个LEDs的展示板,通过一组3线连接器将电源、地以及信号,从控制主板送到展示板上。
我们发现使用这种连接器很有意思,这样创客小伙伴们就可以很容易地用自己的设计和创造力重新设计一块接口板(添加一个真彩色显示器,制作不同的其他LED图纸,添加带有复杂功能的微电机等....)。
如此设计两块板子的另外一个好处就是可以把电池藏在两块板子中间。
这款手表的设计理念是,佩戴者可以自己拧开手表上的螺丝捣鼓里面的小玩意儿。
除了LED之外,只使用了一个IC,IS31FL3733-TQ,接受IC2协议,可以驱动多达192个LED,组织成矩阵样式。
目前设计的是56毫米直径的PCB,更适合男性。一旦原型机经过功能测试,我们将把0603封装更换成0402,这样直径就可以缩小到40毫米,更适合于女生。

奋战了几个小时,原本想要设计一个2层的PCB,但没有成功。所以,最终还是设计了一个4层的PCB板。

项目参考地址:
https://github.com/ccadic/The603-200